Mike McBike @ Home / Arcade Reps Teil 4 / Pole Position


{Pole Position} Manchmal kommen sie wieder, hatte dereinst eine PP nach kapitalem Säureschaden und defektem RAM repariert (2014)... jetzt ist sie wieder da. Anhängliche Teile... Symptom Null Bild.

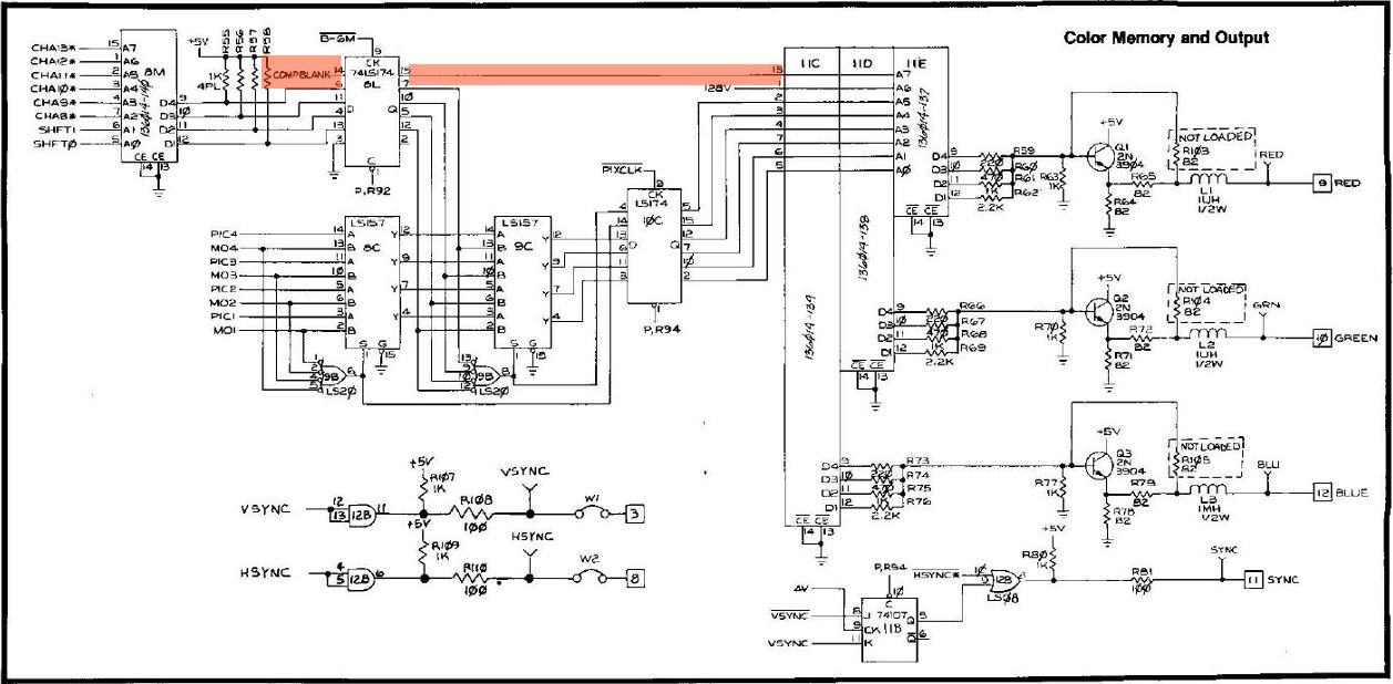
Hier die Video PCB - Pole Position ist ein ganz schöner Klopper...

Pole Position

{Inspektion} Ein loses Kabel, damit hatte ich dereinst eine weggeätzte Leiterbahn geflickt. Aber ich weiß noch, wo es hinkommt...

Pole Position

SO schraubt man Kabel nicht in Lüsterklemmen fest...

Pole Position

Alles, was ein JAMMA braucht. Spannung und RGB-Sync...

Pole Position

{Fehlersuche} Jetzt anschließen - das Bild synct, bleibt aber schwarz... Die CPUs vollführen auf den Daten und Adressbussen einen Freudentanz... eigentlich alles gut. Also von hinten langsam vorarbeiten. Die drei COLOR-PROMs liefern nichts an den Ausgängen, die Eingänge sind aber zappelig - bis auf den Höchstwertigen. Der bleibt High...

Pole Position

Aus dem Flipflop kommt auch schon nur High raus - die Eingänge zappeln, aber der Preset-Eingang steht auf... upps...

Pole Position

...irgendwas zu Niedrigem... Das Bild wird nicht nur in der Austastlücke abgeschaltet, sondern immer...

Pole Position

Der Custom liefert das zu niedrige Austastsignal... Custom hin oder Flipflop Eingang defekt?

Pole Position

Mal ausprobieren:

Pole Position

Mit getrenntem Beinchen sieht das doch gleich viel "echter" aus: da ist wohl das TTL eingangsseitig defekt und zieht das Signal runter - so einen Fehler hatte ich bisher noch nie!

Pole Position

{Reparatur} Raus mit dem kleinen Scheißer...

Pole Position

Ein gutes neues TTL rein...

Pole Position

Und bei der Gelegenheit werde ich gleich mal den Kabelsalat verbessern - ist eh nur eine stete Fehlerquelle...

Pole Position

Pole Position

So muss es sein...

Pole Position

Pole Position

Pole Position

Pole Position


© 2013 - 2024 · W. Robel e-Mail senden