Mike McBike @ Home / FPGAs / Projekt Pong / Netzlinie


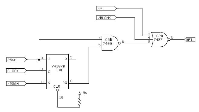
{Pong Netzlinie} Ein sauberes Synchronsignal für den Monitor haben wir jetzt, jetzt fehlt das Spielfeld. Fangen wir mit dem Einfachsten an: die Netzlinie in der Mitte des Spielfeldes. Überraschung! Wir fangen mit dem Schaltplan an! ;-)

PONG!

Das Schöne an VHDL ist, man kann mit Modulen arbeiten, wenn Bausteine immer wieder gebraucht werden. Ein JK-FlipFlop ist zum Beispiel so ein Modul. Es wird einmal definiert und kann dann immer wieder eingesetzt werden.

PONG!

So sieht dann der VHDL Code für die Netzerzeugung aus:

PONG!

Und tatsächlich: wir haben ein Bild!!!

PONG!

Als Nächstes folgt die Erzeugung der Punkteanzeige.


© 2013 - 2016 · W. Robel e-Mail senden