Mike McBike @ Home / Elektronik / Schaltnetzteilreparatur


{SA300WR} Es ist nie eine gute Idee einen Sony Surround Amplifier in der Nähe eines Luftbefeuchters aufzustellen... Strom und Wasser verstehen sich sehr gut, allerdings nicht im Sinne der Gerätefunktion! So sah das Schaltnetzteil aus:

SA300WR Schaltnetzteil

Und so kam es nach einer ersten Grundreinigung bei mir an:

SA300WR Schaltnetzteil

Eigentlich sehr überschaubar...

SA300WR Schaltnetzteil

...wenn der SMD-Wust auf der Unterseite nicht wäre.

SA300WR Schaltnetzteil

Der 400V-Speicherelko ist zwar versifft, funktioniert aber einwandfrei!

SA300WR Schaltnetzteil

Der Schaltregler für die Hilfsspannung STR-A6159 von Sanken.

SA300WR Schaltnetzteil

Die Hauptarbeit macht der STR-W6765 - aber der läuft nicht ohne Hilfsspannung.

SA300WR Schaltnetzteil

Der Ausgangsstecker ist mustergültig beschriftet.

SA300WR Schaltnetzteil

Der kleine grüne Widerstand ist sichtbar durch... ebenso der Sicherungswiderstand im Keramikgehäuse.

SA300WR Schaltnetzteil

Der Schaltregler ist auch platt, aber es gibt problemlos Ersatz.

SA300WR Schaltnetzteil

Da die Platine nur einseitig Leiterbahnen hat, ist ein Auslöten sehr einfach...

SA300WR Schaltnetzteil

Hat leider nicht geholfen - der SMD-Widerstand zwischen den IC-Beinchen ist auch zerstört.

SA300WR Schaltnetzteil

... und die Zenerdiode...

SA300WR Schaltnetzteil

Jetzt wird die Reparatur eklig, das geht nur noch unter dem Mikroskop.

SA300WR Schaltnetzteil

Die Hilfsspannung will sich einfach nicht aufbauen, obwohl der Regler pumpt... ich löte ihn noch mal aus, um die anderen Komponenten messen zu können. Und siehe da: noch eine Zenerdiode. Die habe ich gerade nur als bedrahtete Variante da.

SA300WR Schaltnetzteil

Zu guter Letzt funktioniert das Netzteil wieder. Das ist nicht trivial und vor allem nicht ungefährlich! Bei Arbeiten an Netzspannung benutze ich grundsätzlich einen Trenntrafo und sehr viel Aufmerksamkeit.

SA300WR Schaltnetzteil

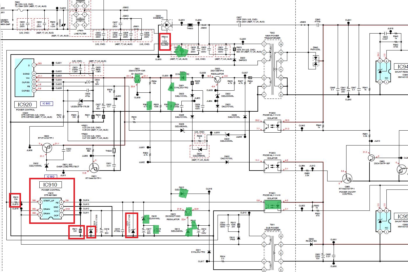
Gut, dass es zu dem Gerät einen Schaltplan gibt. Ohne diesen wäre eine Reparatur nicht wirklich möglich gewesen! Die rot eingekastelten Bauteile waren durchgebrannt, die grün markierten Teile habe ich als gut gemessen...

SA300WR Schaltnetzteil


© 2013 - 2024 · W. Robel e-Mail senden