Mike McBike @ Home / Arcade Reps Teil 6 / Brave Blade


{Brave Blade - feeling blue...} Ein Quickie mit Mikroskopeinsatz (Ja... das macht wieder Platz für Altherrenwitze aller Art...) Egal. Brave Blade. Teuer. Fast nur blau...

Brave Blade

Man kann das Spiel erahnen. Da es die Farbe "weiß" gibt, ist auf allen drei Kanälen Signal!

Brave Blade

Allerdings ist auf "blau" Dauer-5V!

Brave Blade

Die Videoendstufe ist natürlich mal wieder ganz was Besonderes... Video-DAC MC44200... SMD, wohin das Auge blickt...

Brave Blade

Die Befürchtung eines fiesen Schadens ist unbegründet - der DAC tut einwandfrei. Bis zum ersten Transistor liegt auf allen drei Kanälen ein sauberes Videosignal an. Danach ist Blau 5V fix.

Brave Blade

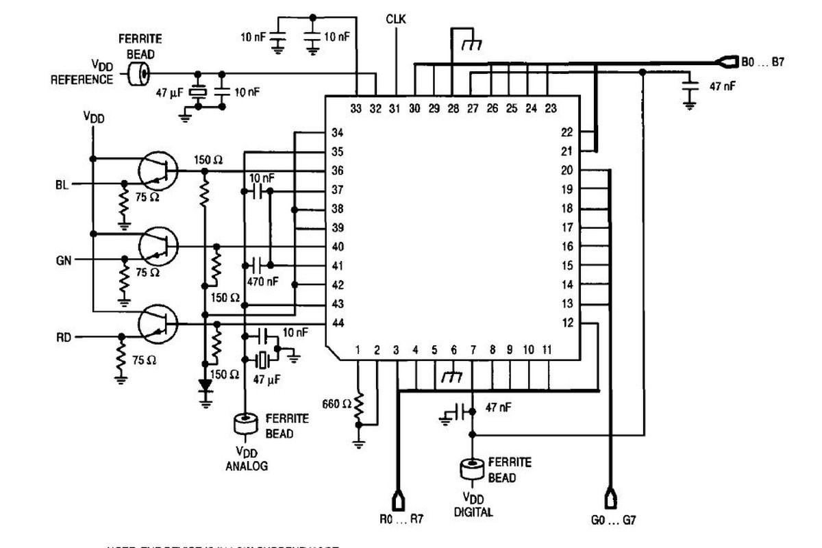
Gut, dass es wenigstens zum DAC einen Applikations-Schaltplan gibt, auch wenn der kaum was mit der dreistufigen Transistorschaltung auf der Platine zu tun hat...

Brave Blade

Die Beschriftungen FQ und BQ für die verwendeten Transistoren macht es nicht leichter, aber ich bin ja nicht hilflos. FQ und BQ stehen für das PNP/NPN Pärchen 2SA1037 und 2SC2412, das weiss eigentlich jeder... Und da es die Teile nicht ganz einfach zu kaufen gibt, hab ich halt mal ein anderes Pärchen bestellt: BC846/BC856 - zwar nur 100mA statt 130mA und 100MHz statt 140MHz, dafür in gleichem Gehäuse (SOT23) und billig.

Vorher noch mal einen der Originale ausgelötet:

Brave Blade

Cool - alles außer Tiernahr... äh... Blau.

Brave Blade

Zwei Tage später waren die Teile da:

Brave Blade

Die komplette Kette ersetzt:

Brave Blade

Geht doch!

Brave Blade

Unter dem Mikroskop sieht man an einem der defekten Transistoren ein wenig Ausfluss... sonst aber nichts.

Brave Blade


© 2013 - 2023 · W. Robel e-Mail senden