{Panasonic 3DO} 3DO-Spielekonsole - hatte ich noch nie. Die hier soll angeblich nicht mal starten. Netzteildefekt? Was fällt uns am Netzstecker auf?

Genau... 110V - da werde ich wohl etwas frickeln müssen...

Geht doch!

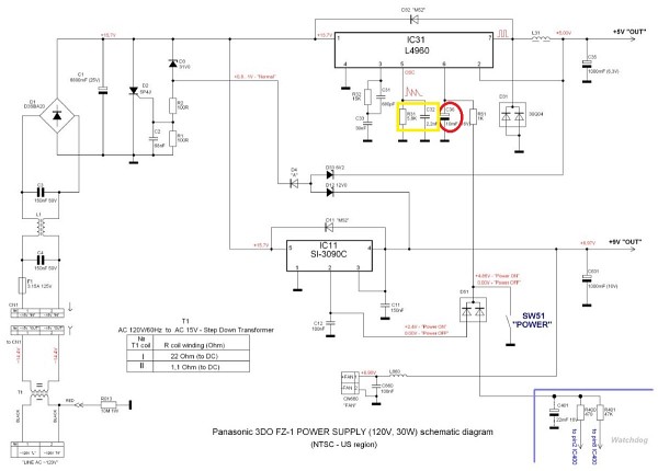
Auf der Seite ist das Netzteil für 5V und 9V, einmal Schaltregler, einmal linear:

Muss man halt alles auseinanderschrauben, das Teil ist aber extrem servicefreundlich!


Ja leck mich doch - der Elko leckt!

Einmal gewischt, schon fallen die daneben liegenden SMDs ab - ein Widerstand und ein Kondensator... sauber putzen...

Wieder drauflöten - nicht einfach, wenn die Leiterbahnen stark angefressen sind...

Geht.

Hier der Täter und die Opfer:

|