Mike McBike @ Home / Programmiergeräte / Sprint Plus 48 Reparaturen


{Sprint Plus 48 Reparaturen} Von einem sehr freundlichen Menschen habe ich zwei Sprint Plus 48 Programmer zugeschickt bekommen. Einen direkt von SMS, dem ursprünglichen Entwickler des Sprint, und einen von Data I/O, der innen 100% dem SMS-Gerät entspricht. Also eine klassisches Brand Labeling. Leider tat nicht alles auf Anhieb so, wie es sollte... Aber wer mich kennt, weiß: das hält mich nicht auf!

Sprint Plus 48

Die Diagnose ergibt: der Kippschalter für die Spannungsversorgung schaltet nicht mehr. Wenigstens ist es nichts kompliziert Elektronisches...

Sprint Plus 48

Der Kippschalter von der Seite:

Sprint Plus 48

Schon ausgelötet...

Sprint Plus 48

Das sind die Einzelteile des Kippschalters:

Sprint Plus 48

Wenn man genau hinsieht, dann kann man auf einer der beiden Schaltwippen einen gehörigen Abbrand erkennen. Das war der Übeltäter! Vorsichtiges Abschleifen und Auspolieren hat hier wunderbar geholfen, nach dem Zusammenbau funktionierte der Schalter wieder einwandfrei. Aber machen wir uns nichts vor: ohne die schützenden galvanisierte Oberfläche wird diese Reparatur auch nicht von allzulanger Dauer sein! Wenn es dann wieder so weit ist, kann ich ja die Schalterkontakte auf Dauer-Ein mit dem Lötkolben überbrücken!

Sprint Plus 48

Hier noch mal das Sprint Mainboard, welches auf Klick ganz groß wird!

Sprint Plus 48

{Sprint Plus 48 Netzteil Fix} Der Schalter war einfach, aber eines der Netzteile ging auch nicht... Die Sprint Plus 48 Netzteile neigen früher oder später zu Startschwierigkeiten. Die Spannung beginnt am Anfang zu "pumpen", bevor sich stabile Verhältnisse einstellen. Je länger man mit der Reparatur wartet, desto schlechter starten die Netzteile. Irgenwann geht gar nichts mehr!

Sprint Plus 48

Das Loch im Gehäuse kommt von meiner Dummheit... Der Stecker ist recht ungewöhnlich, ebenso die Bereitstellung von drei Versorgungsspannungen: 5V/12V/-5V... ein Ersatznetzteil habe ich bisher nirgendwo gefunden, deswegen muss eine Reparatur gelingen...

Sprint Plus 48

Auf dem Typenschild ist die Steckerbelegung angegeben, die stimmt hier aber nicht!!! Der Stecker ist fünfpolig, Masse ist auf zwei Pins herausgeführt! Ach ja, unter dem Blechschild ist die Schraube versteckt, die das geclipste (!) Gehäuse zusätzlich zusammenhält. Die angesprizte Gewindehülse war da, wo jetzt das Loch im Deckel ist. Ja. Hinterher ist man immer schlauer!

Sprint Plus 48

Egal. Das nenne ich mal kompakt...

Sprint Plus 48

Der Schaltregler UC3842 für das schnuckelige Fly-Back-Netzteil ist zusammen mit seinem Feedback-Optokoppler CNX82A auf einem Extra-Platinchen:

Sprint Plus 48

Nachdem der primäre Pufferkondensator nach dem Gleichrichter und die sekundären Pufferkondensatoren einwandfrei waren, wendete ich mich dem Schaltregler zu...

Sprint Plus 48

Der isolierte Kondensator puffert die Referenzspannung...

Sprint Plus 48

Leider war er nicht defekt...

Sprint Plus 48

Aus dem Microcontroller Forum - sonst eher bekannt für Diskussionen rund um und gegen die Wiedervereinigung und sonstiges Trolling - bekam ich einen goldrichtigen Tip! Bei diesen Netzteilen geht gerne die Pufferung der Versorgungsspannung für den Schaltregler kaputt. Hier wird ein Elko - solange der Wandler noch nicht angelaufen ist - über einen hochohmigen Widerstand (100k) direkt von der gleichgerichteten Netzversorgung geladen und ermöglicht dem Controllerbaustein erst mal den Anlauf. Wenn das Netzteil dann läuft, übernimmt die Versorgung die sekundäre Hilfswicklung. Dieser Kondensator wird gerne taub...

Sprint Plus 48

Genau das war das Problem. Weitere Möglichkeiten wären gewesen: ein gealterter Optokoppler oder der Ladewiderstand für den vorher erwähnten Anlaufkondensator war nicht spannungsfest genug und ist unterbrochen. Hier noch mal das Controllerplatinchen von unten:

Sprint Plus 48

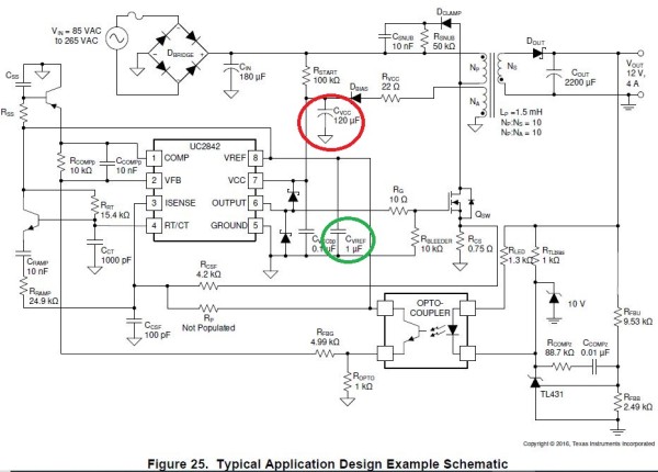
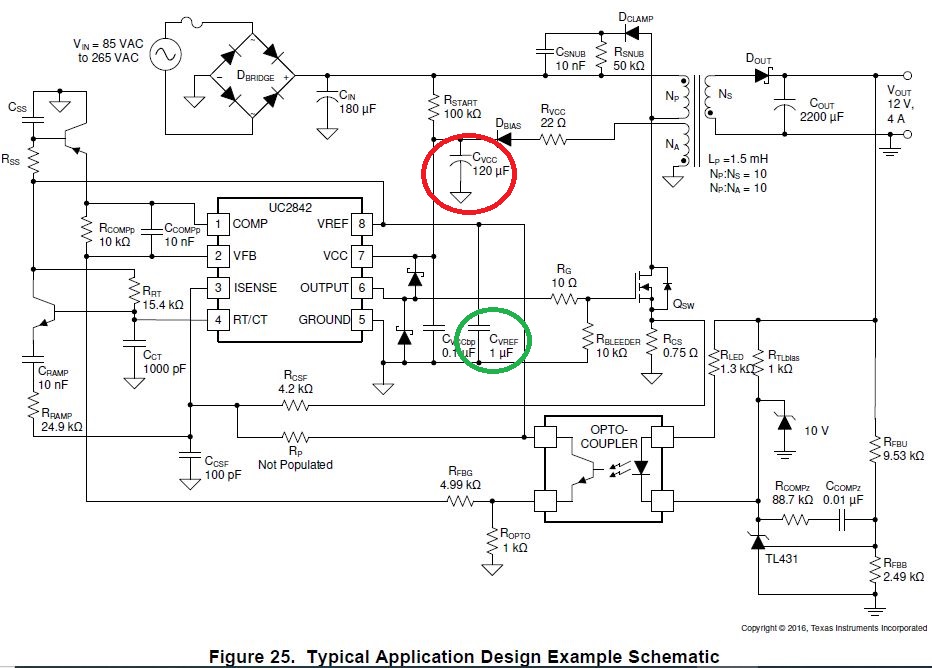
Wer es ganz genau haben will: hier ist der Applikationsschaltplan von TI. Das Netzteil ist grundlegend ähnlich aufgebaut, natürlich mit zwei zusätzlichen Sekundärkreisen!

Sprint Plus 48

Fazit: es gibt kaum etwas, was sich nicht reparieren ließe.


© 2013 - 2024 · W. Robel e-Mail senden